Many neuroendocrine tumors can be removed with surgery, especially if they are diagnosed before they have metastasized, or spread beyond the main tumor and nearby lymph nodes. The arsenal of doctors in developed countries includes such methods for neuroendocrine tumors treatment:
Somatostatin analogues are a mainstay of treatment because they reduce secretory products and have antiproliferative effects on net cells.
Treatment of neuroendocrine tumor. Pancreatic neuroendocrine tumors (islet cell tumors) treatments include surgery, hormone therapy, chemotherapy, targeted therapy, and supportive care. They fall into two categories. Other neuroendocrine tumor treatment options.
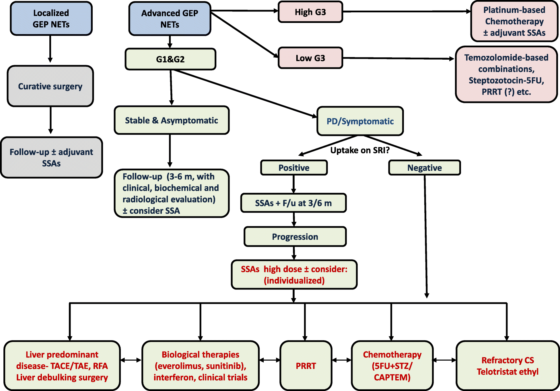
Here, we present a set of consensus tables intended to complement these guidelines and serve as a quick, accessible reference for the practicing physician. Somatostatin analogues are a mainstay of treatment because they reduce secretory products and have antiproliferative effects on net cells. The age and overall health of the patient also plays a key role in formulating a treatment plan for neuroendocrine tumor.
Completely removing the entire tumor is the standard treatment, when possible. Treating pancreatic neuroendocrine tumor, based on extent of the tumor. Medical oncology depending on the type of net and treatment goals, chemotherapy, hormone therapy and/or targeted therapy may be an option.
Kaveney, a retired new york city elementary school administrator, was free of cancer for three years after she underwent surgery to remove her first net, which began. Which of these may be considered depends on the site of origin of the tumor. A recurrent neuroendocrine tumor is a tumor that reappears after previous treatment.
Eileen kaveney has been living with neuroendocrine tumors (nets) for 13 years, during which time she has benefitted from a revolution in treatment options for this rare tumor type. Chemotherapy has a role in the treatment of nets, evidenced by the benefit shown with the combination of temozolomide and capecitabine to treat pancreatic nets. Many neuroendocrine tumors can be removed with surgery, especially if they are diagnosed before they have metastasized, or spread beyond the main tumor and nearby lymph nodes.
The surgeon will usually remove some tissue surrounding the tumor, called a margin, in an effort to leave no traces of cancer in the body. The grade of the cancer. Arvind dasari, md , james yao, md.
Types of neuroendocrine tumors pheochromocytoma. Some appear as long as 10 years or more after initial treatment. Most localized nets are successfully treated with surgery alone.
Completely removing the entire tumor is the standard treatment, when possible. How are neuroendocrine tumors typically treated? Radical surgery with lymphadenectomy is indicated in case of a high estimated risk of.
Most localized (early stage i to ii and some stage iii) lung nets are successfully treated with surgery alone. Radiation therapy is generally used when a neuroendocrine tumor has spread or is in a location that makes surgery difficult. The north american neuroendocrine tumor society published a set of consensus guidelines in 2010, which provided an overview for the treatment of patients with these malignancies.
Primarily, neuroendocrine tumors treatment in israel is surgical. It was adequate for all appendiceal nets treated</strong> with simple appendectomy. The first is local treatments, such as surgery, which focus on the tumor itself.
We have more treatment options today than ever before. Treatment options for neuroendocrine tumors (nets) treatment should be aimed at the eradication of the tumor. Neuroendocrine tumor treatment depends on the type of tumour.
Therefore the treatment your doctor recommends will be specific to your situation. Description of the most common neuroendocrine tumour treatment options are listed below. The origin and type of the neuroendocrine tumor.
But even when a neuroendocrine tumor has spread, surgery can still be useful in certain circumstances. Conventional endoscopy and endoscopic ultrasonography are key examinations for the diagnosis and prognostic characterization of gastric, duodenal, pancreatic, and rectal nets. For cases of benign tumors, observation is the first step where the tumor will be monitored with serial imaging to observe any change in the characteristics of the tumor.
Peptide receptor radionuclide therapy (prrt) involves delivery of targeted radiotherapy to malignant neuroendocrine tumor cells that express somatostatin receptors to cause tumor shrinkage. The incidence of nonmetastatic digestive neuroendocrine tumors (nets) is increasing. Understanding the diagnosis and prognosis of neuroendocrine tumors
Neuroendocrine tumor treatment if you’ve been diagnosed with a net, your doctor will recommend treatment based on the tumor’s size and location. Neuroendocrine tumors (nets) are a broad family of tumors classified. It is complemented by procedures which aimed to normalize hormonal balance, as well as chemotherapy and radiotherapy in case of malignant tumors.
Standard treatment pathways for patients with neuroendocrine tumors involving systemic therapy, surgery, and radiation. In patients with advanced, unresectable nets, there are several treatment options; Thanks to this, the treatment of neuroendocrine tumors of complex localizations and advanced stages became possible.
In addition to azedra, we offer the following neuroendocrine cancer treatment options: The surgeon will usually remove some tissue surrounding the tumor, called a margin, in an effort to leave no traces of cancer in the body. Common treatment options for neuroendocrine tumors include:
Chemoembolization of the hepatic artery The treatment scheme depends on the type of net, its stage, the degree of differentiation, the functional activity of the tumor, the degree of liver damage by metastases, and the general health condition of the patient. 98 however, european neuroendocrine tumor society (enet) guidelines recommend considerations of some clinical scenarios in which an oncologic resection with a right hemicolectomy ought to be considered in tumors <20 mm (table 2).
For pancreatic neuroendocrine tumors (nets), treatment options might include surgery, ablation or embolization treatments, radiation therapy, or different types of medicines. Therefore, the ultimate cost of treatment in germany may differ from the initial price. The arsenal of doctors in developed countries includes such methods for neuroendocrine tumors treatment: